○大木町特定非営利活動法人取扱規則
平成28年3月25日
規則第7号
(趣旨)
第1条 この規則は、福岡県事務処理の特例に関する条例(平成11年福岡県条例第37号)別表1の2の2の規定により町が処理する特定非営利活動法人に関する事務に関し、特定非営利活動促進法(平成10年法律第7号。様式第23号を除き、以下「法」という。)及び福岡県特定非営利活動促進法施行条例(平成10年福岡県条例第31号。以下「県条例」という。)に定めるほか必要な事項を定めるものとする。
(設立認証申請)
第2条 法第10条第1項の規定による設立の申請は、設立認証申請書(様式第1号)に関係書類を添えて、これらを町長に提出して行わなければならない。
2 前項の規定にかかわらず、町長が福岡県住民基本台帳法施行条例(平成14年福岡県条例第8号)第3条の規定により知事から当該役員に係る知事保存本人確認情報(住民票コード(住民基本台帳法(昭和42年法律第81号)第7条第13号に規定する住民票コードをいう。)を除く。)の提供を受けることができるときは、住民票の写しの添付を要しない。
(設立承認申請等の公衆の縦覧)
第3条 法第10条第2項(法第25条第5項及び法第34条第5項において準用する場合を含む。)に規定する公衆の縦覧は、地域づくり課において行うものとする。
(申請書等の補正)
第4条 法第10条第4項(同法第25条第5項及び第34条第5項において準用する場合を含む。)の規定による補正は、補正書(様式第2号)に関係書類を添えて、これらを町長に提出して行わなければならない。
(設立登記完了届出)
第6条 法第13条第2項に規定する登記の届出は、設立登記完了届出書(様式第5号)に関係書類を添えて、これらを町長に提出して行わなければならない。
(認証の取消し等)
第7条 町長は、法第13条第3項(法第39条第2項において準用する場合を含む。)の規定により設立の認証等を取り消したときは、特定非営利活動法人認証の取消通知書(様式第6号)を送付することにより通知するものとする。
(役員変更等届出)
第8条 法第23条第1項の規定による変更の届出は、役員変更等届出書(様式第7号)に関係書類を添えて、これらを町長に提出して行わなければならない。
(定款の変更認証申請)
第9条 法第25条第3項の規定による定款の変更の申請は、定款変更認証申請書(様式第8号)に関係書類を添えて、これらを町長に提出して行わなければならない。
(定款変更登記事項証明の提出)
第12条 法第25条第7項の規定による登記事項証明書の提出は、定款変更登記完了提出書(様式第12号)に当該登記事項証明書を添えて、これらを町長に提出して行わなければならない。
(事業報告書等の提出)
第13条 法第29条の事業報告書等の提出は、事業報告書等提出書(様式第13号)に関係書類を添えて、これらを町長に提出して行わなければならない。
(事業報告書等の閲覧又は謄写)
第14条 法第30条の規定による事業報告書等の閲覧又は謄写は、地域づくり課において行うものとする。
(解散認定申請)
第15条 法第31条第2項の規定による解散の申請は、解散認定申請書(様式第14号)に関係書類を添えて、これらを町長に提出して行わなければならない。
(解散の届出)
第16条 法第31条第4項の規定による精算人が行う解散の届出は、解散届出書(様式第15号)に関係書類を添えて、これらを町長に提出して行わなければならない。
(清算人就任の届出)
第17条 法第31条の8の規定による就任の届出は、清算人就任届出書(様式第16号)に関係書類を添えて、これらを町長に提出して行わなければならない。
(残余財産の譲渡認証申請)
第18条 法第32条第2項の規定による残余財産の譲渡の申請は、残余財産譲渡認証申請書(様式第17号)を町長に提出して行わなければならない。
(清算結了の届出)
第19条 法第32条の3の規定による結了の届出は、清算結了届出書(様式第18号)に関係書類を添えて、これらを町長に提出して行わなければならない。
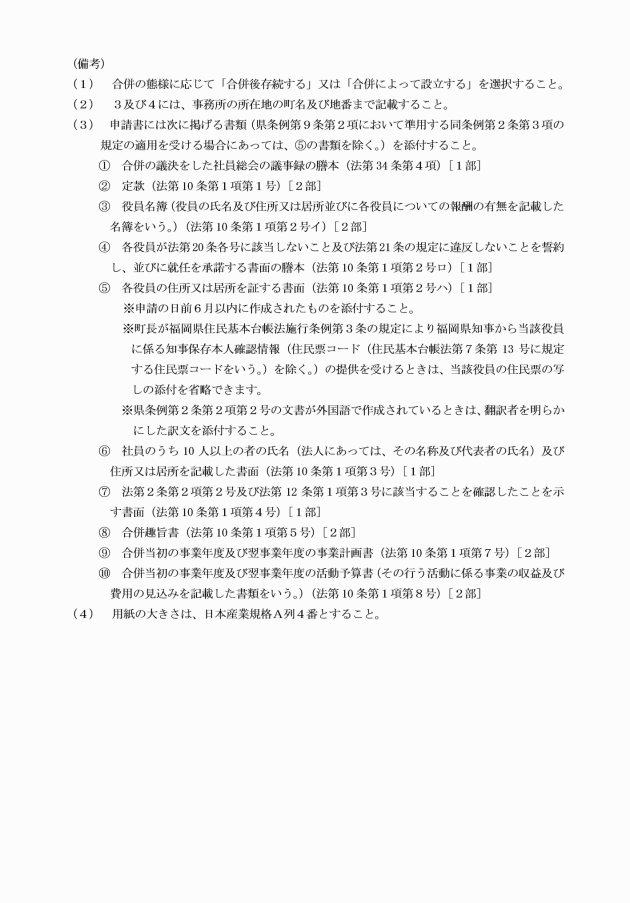
(合併認証申請)
第20条 法第34条第3項の規定による合併の申請は、合併認証申請書(様式第19号)に関係書類を添えて、これらを町長に提出して行わなければならない。
(合併登記完了届出)
第22条 法第39条第1項の登記が完了したときの届出は、合併登記完了届出書(様式第22号)に関係書類を添えて、これらを町長に提出して行わなければならない。
(検査職員の証明書)
第23条 法第41条第3項に規定する身分証明書は、様式第23号によるものとする。
(雑則)
第24条 この規則に定めるもののほか、この規則の施行に関し必要な事項は、町長が別に定める。
附則
(施行期日)
第1条 この規則は、平成28年4月1日から施行する。
(経過措置)
第2条 この規則の施行の際現に効力を有する福岡県知事が行った手続その他の行為又は現に福岡県知事に対し行っている申請その他の行為で、福岡県事務処理の特例に関する条例第2条別表1の2に規定する大木町が処理することとなる事務に係るものは、この規則の施行の日以後においては、この規則の相当規定によりなされたものとみなす。
附則(平成29年規則第11号)
この規則は、平成29年4月1日から施行する。
附則(令和元年規則第14号)
この規則は、公布の日から施行する。
附則(令和3年規則第4号)
この規則は、令和3年4月1日から施行する。
附則(令和3年規則第16号)
この規則は、令和3年8月1日から施行する。
附則(令和6年規則第3号)
この規則は、令和6年4月1日から施行する。
附則(令和7年規則第12号)
この規則は、令和7年4月1日から施行する。

























